15-04-2026 22:31:03
Gallery
Login
Register
Home
About Us
About VAS
The Objectives
Vision And Mission statement
President Desk
Secretary Desk
Office Bearers
Committee
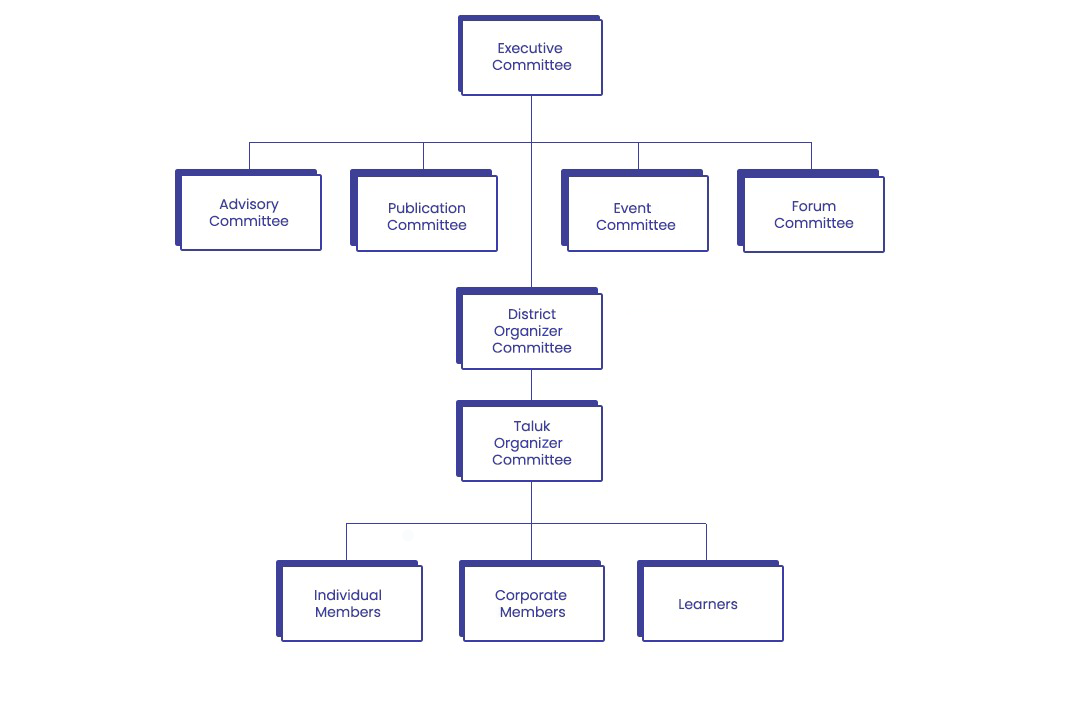
Organization Chart
Executive Committee
Advisory Committee
Publication Committee
Event Committee
Forum Committee
District Organizer Committee
Taluk Organizer Committee
By-Laws
Members
Admission
Individual
Corporate
Learner
Publications
Events
FORUM
DOWNLOAD
KMS
LINKS
Contact Us
Home
Home
About Us
About VAS
The Objectives
Vision And Mission statement
President Desk
Secretary Desk
Office Bearers
Committee
Organization Chart
Advisery Committee
Publication Committee
Event Committee
Forum Committee
Dist Organiser Committee
Taluk Organiser Committee
By-Laws
Members
Admission
Individual
Corporate
Learner
Publications
Events
FORUM
DOWNLOAD
KMS
LINKS
Contact Us
Organization Chart
VAS ORGANISATION CHART